File:T9 Tree beta.svg
From A Wiki in the Desert
Revision as of 03:36, 23 April 2021 by AdrianConrad (talk | contribs)
Size of this PNG preview of this SVG file: 800 × 294 pixels. Other resolutions: 320 × 118 pixels | 640 × 235 pixels | 1,024 × 377 pixels | 1,280 × 471 pixels | 1,618 × 595 pixels.
Original file (SVG file, nominally 1,618 × 595 pixels, file size: 22 KB)
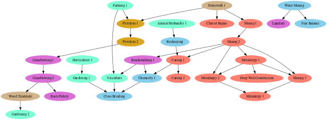
An attempt to diagram the T9 tech tree
File history
Click on a date/time to view the file as it appeared at that time.
| Date/Time | Thumbnail | Dimensions | User | Comment | |
|---|---|---|---|---|---|
| current | 03:36, 23 April 2021 | 1,618 × 595 (22 KB) | AdrianConrad (talk | contribs) |
You cannot overwrite this file.
File usage
There are no pages that use this file.